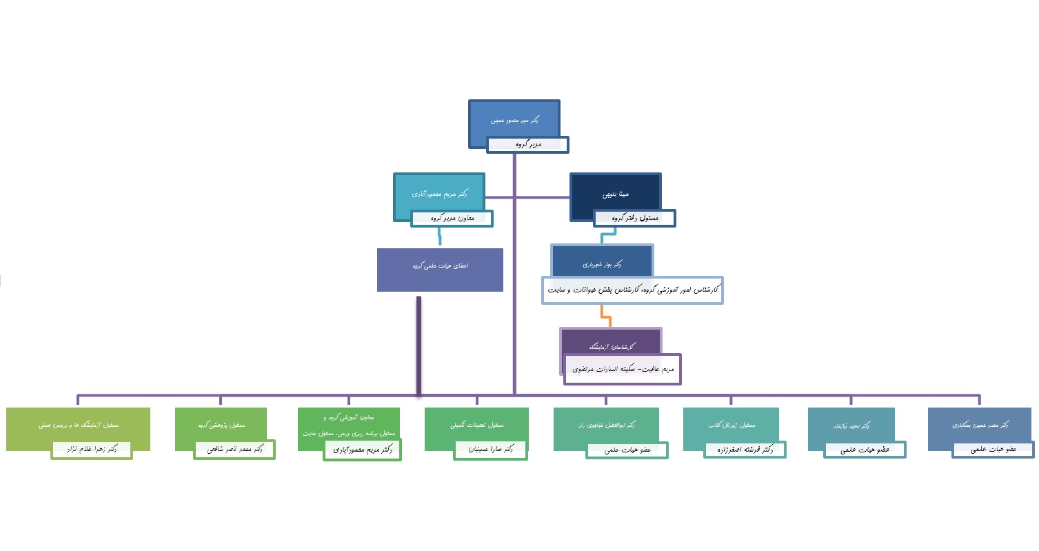
30 تیر 1404 امتیاز: ( 1 Rating ) ساختار سازمانی گروه امتیاز کاربران لطفا رای دهید رای 1 رای 2 رای 3 رای 4 رای 5